伟德BV19462025年度科研工作取得突破性进展
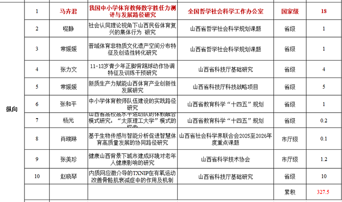
在全体教师的共同努力与不懈追求下,伟德BV19462025年度科研工作成果丰硕,捷报频传。截至近期,学院年度科研到账经费总额累计突破 327.5万元,创下历史新高,标志着学院科研整体实力与服务水平迈上了一个崭新的台阶,为学科建设与创新发展注入了强劲动力。

本年度获批的科研项目涵盖面广、实践性强,充分体现了学院聚焦体育科技前沿、服务国家战略与地方经济社会发展的鲜明导向。项目来源多元,包括国家社会科学基金、各类企事业单位横向合作等,展现了学院扎实的科研功底与活跃的产学研协同创新能力。其中,两项代表性成果尤为引人瞩目:
· 马卉君老师主持的国家社会科学基金项目,获得18万元经费支持,彰显了学院在体育人文社科基础研究领域的深厚底蕴与学术担当。
· 张彩星老师承担的横向课题《电力安全应急技术服务》(合作单位:国网山西送变电工程有限公司),到账经费高达92万元,充分体现了学院面向行业重大需求、解决实际问题的强大应用研究能力与技术服务水平,是产学研深度融合的典范。
此外,学院还有一大批教师积极投身科研探索,取得了系列丰硕成果。从张美珍教授团队的生物力学医疗设备优化、运动捕捉技术测试,赵晓琴老师的骨骼肌生理机制研究与应用,到张益博老师对羽毛球运动员表现分析与青少年培训的研究;从寇文海、张振龙老师对羽毛球智能化、运动马产业的前沿探索,到肖瑞琳、郝晓亮、王冰等老师在运动康复检测、智能训练系统、心理健康干预等交叉领域的创新应用;以及张和平、常媛媛、田园、蔡宁等老师在专业发展、体能训练、体育材料及体育素养提升等方面的扎实工作,共同构筑了学院多元、立体、充满活力的科研图景。这些项目不仅获得了稳定的经费支持,更在服务社会、推动产业升级、促进全民健康等方面发挥着切实作用。


佳绩的取得,离不开每一位教师的辛勤付出与智慧贡献。学院谨向所有为科研事业奋力拼搏的老师们表示最衷心的感谢!正是大家的集体智慧与不懈努力,汇聚成了学院科研事业蓬勃发展的磅礴力量。
展望2026年,伟德BV1946将继续坚守初心,勇担使命,紧密围绕国家发展战略与体育强国建设目标,进一步凝练学科方向,深化对外合作,力争在重大项目立项、高水平成果产出及科研经费规模上实现“质”与“量”的同步跃升。全院师生将携手并肩,以更加昂扬的斗志和扎实的工作,共同书写学院科研创新与高质量发展的崭新篇章!
初审:吉丽慧
复审:王君洁
终审:张美珍



